极客号

  • 首页
  • 升学新闻
  • 助学百科
  • 校园日报
  • 大学知识
  • 高考重点
    当前位置: 网站首页 > 升学新闻
  • 山东新增本土确诊106例无症状107例/山东新增69例无症状 升学新闻

    山东新增本土确诊106例无症状107例/山东新增69例无症状

    5月12日广安新增本土确诊病例5例和无症状感染者87例详情〖壹〗、病例45:家住邻水县鼎屏镇远华小区。病例46:家住邻水县鼎屏镇南湖城10栋。病例47:家住邻水县鼎屏镇城北镇明新村5组。病例48:家住邻水县鼎屏镇恒源领都。病例49:家住邻...

    南城
    2026-03-07
    64
  • 【河南昨日新增本土确诊14例,河南昨曰新增】 升学新闻

    【河南昨日新增本土确诊14例,河南昨曰新增】

    昨日本土零新增该说法不准确,8月7日成都无新增本土确诊病例和无症状感染者,但有新增境外输入病例。具体情况如下:本土病例情况:8月7日0—24时,四川新增本土确诊病例1例,在遂宁,为省外返遂宁人员,“入川即检”重点人员监测发现,成都无新增本...

    南城
    2026-03-07
    64
  • 最近【浙江疫情又严重了,浙江疫情严重?】 升学新闻

    最近【浙江疫情又严重了,浙江疫情严重?】

    绍兴70名病例与一生鲜超市有关,这个超市为何会成为疫情源头?〖壹〗、这个超市为何会成为疫情源头?首先我们要知道超市的人流量是非常大的,而且这个超市主要的人群就是老年人,要知道老年人是不会使用手机支付的,因此他们在使用钱财的时候就很有可能会...

    南城
    2026-03-07
    75
  • 【贵阳疫情最新消息今天封城了,2021年贵阳疫情最新消息今天又封了】 升学新闻

    【贵阳疫情最新消息今天封城了,2021年贵阳疫情最新消息今天又封了】

    贵阳市多久封城022年9月30日。贵阳市位于贵州省,该地区在2022年9月2日受疫情影响,成为中风险地区,且截止2022年9月28日,该地区密接人员和病例仍在增长,故该地疫情防控中心发布公告称,将于2022年9月30日封城,具体信息可询问...

    南城
    2026-03-07
    63
  • 31省份新增61例本土/31省份新增本土病例94例 升学新闻

    31省份新增61例本土/31省份新增本土病例94例

    警惕!本土新增75+6!涉及这些省份月3日0—24时,31个省(自治区、直辖市)和新疆生产建设兵团报告新增确诊病例90例,其中本土病例75例,涉及省份及具体分布如下:内蒙古:新增本土确诊61例,均在呼伦贝尔市,其中满洲里市58例、新巴尔虎...

    南城
    2026-03-07
    63
  • 最近【天津新增4例本土确诊病例,天津新增4例新冠本土病例】 升学新闻

    最近【天津新增4例本土确诊病例,天津新增4例新冠本土病例】

    1月4日31省份新增本土确诊41例〖壹〗、月15日0—24时,31个省(自治区、直辖市)和新疆生产建设兵团报告新增确诊病例102例,其中境外输入病例56例,本土病例46例。〖贰〗、月11日0—24时,31个省(自治区、直辖市)和新疆生产建...

    南城
    2026-03-07
    60
  • 近来【北京20日新增22例20日北京新增多少例】 升学新闻

    近来【北京20日新增22例20日北京新增多少例】

    2022北京疫情什么时候开始的?具体什么时候能结束恢复正常?附最新消息...022年北京疫情于2月21日开始,预计在4月上旬结束恢复正常,但具体时间需根据疫情发展动态调整,以官方通知为准。以下是详细信息:2022年北京疫情起始时间2022...

    南城
    2026-03-07
    62
  • 近来【北京限行规定北京限行规定时间】 升学新闻

    近来【北京限行规定北京限行规定时间】

    北京限号区域是哪里?〖壹〗、北京限号区域主要为五环路(含五环主路)以内道路,具体限行规定如下:限行时间本地普通机动车:工作日7时至20时,按车牌尾号限行(周末及法定节假日不限行)。非本市进京载客汽车:工作日9时至17时,按车牌尾号限行(...

    南城
    2026-03-07
    62
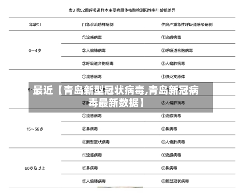
  • 最近【青岛新型冠状病毒,青岛新冠病毒最新数据】 升学新闻

    最近【青岛新型冠状病毒,青岛新冠病毒最新数据】

    青岛疫情到了低点?〖壹〗、青岛疫情从多方面数据来看,感染高峰已处于低点,但重症和救治高峰尚未过去,农村地区面临新挑战,且需警惕新毒株和重复感染。具体分析如下:模型预测感染到了低点疫情预测模型显示,青岛疫情搜索高峰在12月21日达到峰值后...

    南城
    2026-03-07
    73
  • 【南京秦淮区通报1例核酸阳性,南京秦淮区通报1例核酸阳性病例】 升学新闻

    【南京秦淮区通报1例核酸阳性,南京秦淮区通报1例核酸阳性病例】

    2022南京10月14日关于新增5例核酸检测结果异常人员的情况通报0月14日0点-23点40,我市新检出5例核酸检测结果异常人员,均为13日外省来宁阳性病例的关联人员。其中4例为密切接触者、1例在应检尽检人员中检测发现。经初步流调,核酸检...

    南城
    2026-03-07
    63
  • ‹‹
  • ‹
  • 69
  • 70
  • 71
  • 72
  • 73
  • 74
  • 75
  • 76
  • 77
  • 78
  • ›
  • ››

最新发布

  • 31省区市新增本土病例98例/31省新增本土病例94例
    2026/03/28 09:54:09

    北京:进一步完善进返京管理政策北京进一步完善进返京管理政策,启动滞留京外人员专项救济并优化多项防控措施。具体内容如下:进返京管理政策调整北京市针对滞留京外人员启动专项救济工作,重点梳理具有京外风险县域旅居史人员情况。进京返京弹窗受阻时,可...[原文链接]

  • 黑河疫情/黑河疫情封城公告
    2026/03/28 09:51:08

    2021年黑河经历几次疫情两次。黑河最近处离俄罗斯仅750米,2021年再度按下“暂停键”,一年遭遇两轮疫情的黑河。截止到2022年10月20日,黑河中高风险区有七个,新增确诊人数为零,新增无症状感染者为零。0月27日8点50分,到黑河市...[原文链接]

  • 贵州新增本土确诊1例(贵州新增本土确诊病例)
    2026/03/28 09:48:14

    贵州新增本土确诊病例1例,此病例的流调轨迹如何?〖壹〗、贵州新增本土确诊病例1例2021年11月4日,贵州省又新增了一位新冠肺炎的确诊病例,截止到2021年11月4日,贵州省已经累计报告本土确诊病例158例境外输入病例一例,累计治愈出院病...[原文链接]

  • 【重庆疫情最新状况,重庆疫情最新公布数据】
    2026/03/28 09:45:13

    重庆渝中疫情最新消息月4日0—24时,重庆市渝中区报告新增本土无症状感染者1例,具体情况及活动轨迹如下:新增无症状感染者基本情况系市外来渝旅游人员,为两江新区3月31日市外来渝无症状感染者的同车厢密接人员。湖北游客在重庆渝中区就餐倒地身...[原文链接]

  • 【泰安疫情最新消息今天又增加9人,泰安疫情最新动态】
    2026/03/28 09:42:11

    山东泰安:疫情无情人有情,鲁菜根用行动为防疫贡献力量!〖壹〗、山东泰安的鲁菜根餐饮管理有限公司在疫情期间积极履行社会责任,通过为抗疫一线人员送餐等方式贡献力量,展现了企业的家国情怀与社会担当。致敬一线抗疫人员鲁菜根全体员工向奋战在抗疫一线...[原文链接]

热门推荐
  • 31省区市新增本土病例98例/31省新增本土病例94例

    31省区市新增本土病例98例/31省新增本土病例94例

    2026/03/28 09:54:09

  • 黑河疫情/黑河疫情封城公告

    黑河疫情/黑河疫情封城公告

    2026/03/28 09:51:08

  • 贵州新增本土确诊1例(贵州新增本土确诊病例)

    贵州新增本土确诊1例(贵州新增本土确诊病例)

    2026/03/28 09:48:14

  • 【重庆疫情最新状况,重庆疫情最新公布数据】

    【重庆疫情最新状况,重庆疫情最新公布数据】

    2026/03/28 09:45:13

  • 【泰安疫情最新消息今天又增加9人,泰安疫情最新动态】

    【泰安疫情最新消息今天又增加9人,泰安疫情最新动态】

    2026/03/28 09:42:11

热门升学新闻

  • 【北京昨日筛出5管混采阳性,北京5人混检疑阳性最新进展】

    【北京昨日筛出5管混采阳性,北京5人混检疑阳性最新进展】

  • 最近【伊犁疫情最新出入政策,伊犁疫情最新出入政策电话】

    最近【伊犁疫情最新出入政策,伊犁疫情最新出入政策电话】

  • 河南新增3例本土确诊均在安阳/河南安阳疑似病例

    河南新增3例本土确诊均在安阳/河南安阳疑似病例

  • 31省份新增本土50例均在福建/福建 新增本土

    31省份新增本土50例均在福建/福建 新增本土

  • 【四川新增省内感染者30例,四川省新增疑似本土病例1例】

    【四川新增省内感染者30例,四川省新增疑似本土病例1例】

  • 疫情最严重的三个省/疫情最严重的省份是哪里

    疫情最严重的三个省/疫情最严重的省份是哪里

极客号
    友情链接:
  • 升学新闻
  • 助学百科
  • 校园日报
  • 大学知识
  • 高考重点

Copyright 极客号 版权所有.备案号:粤ICP备98989988号