极客号

  • 首页
  • 升学新闻
  • 助学百科
  • 校园日报
  • 大学知识
  • 高考重点
    当前位置: 网站首页 > 大学知识
  • 大连疫情处于胶着期(大连疫情持续多久) 大学知识

    大连疫情处于胶着期(大连疫情持续多久)

    新冠肺炎疫情胶着,更应重视人性关怀近来在台湾,新冠肺炎疫情已渐趋缓但仍处于诡谲莫测、浑沌不明的状态,只要我们时刻保有危机意识(crisisawareness)及警觉意识(alertness)、重视人性(humanily)、付...

    南城
    2026-03-11
    66
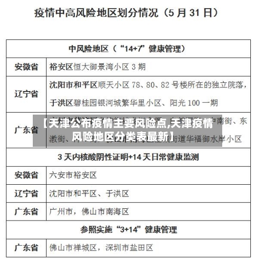
  • 【天津公布疫情主要风险点,天津疫情风险地区分类表最新】 大学知识

    【天津公布疫情主要风险点,天津疫情风险地区分类表最新】

    天津疫情新消息〖壹〗、天津6月9日0-24时疫情数据为零新增,且已连续7天无新增、连续12天社会面清零。以下是具体信息:新增数据:6月9日0-24时,天津无新增本土确诊病例,无新增本土无症状感染者。天津疫情已连续7天零新增,连续12天实现...

    南城
    2026-03-11
    66
  • 最近【临沂市疫情,临沂市疫情最新报告情况】 大学知识

    最近【临沂市疫情,临沂市疫情最新报告情况】

    临沂有疫情病例吗022年7月7日0时至24时,山东省新增本土无症状感染者66例,均位于临沂市,未报告新增本土确诊病例。以下为具体情况说明:新增本土感染情况新增本土无症状感染者66例,全部集中在临沂市,无新增本土确诊病例。新增境外输入确诊...

    南城
    2026-03-11
    79
  • 近来【BF.7毒株或成为未来全球主流毒株ch1r毒株】 大学知识

    近来【BF.7毒株或成为未来全球主流毒株ch1r毒株】

    BF.7毒株或成为未来全球流行的主流毒株,我国已有两地出现BF.7毒株或成为未来全球流行的主流毒株,我国内蒙古呼和浩特与广东韶关已出现BF.7变异株此前已在其他国家地区流行,并引起了世界卫生组织的警示。据相关报道,BF.7正在全球范围内...

    南城
    2026-03-11
    80
  • 大朗杨涌疫情/东莞大朗杨涌村委会电话 大学知识

    大朗杨涌疫情/东莞大朗杨涌村委会电话

    东莞大朗预计什么时候解封〖壹〗、东莞大朗的解封时间近来无法给出确切日期,需等待官方最终通知。关于解封时间的推测依据:根据官方信息,东莞大朗近来存在1个高风险地区(大朗镇杨新路82号等区域)和4个中风险地区(圣堂社区、杨涌村、蔡边村等部分区...

    南城
    2026-03-11
    79
  • 【邢台疫情最新消息今天,邢台疫情最新消息今天封城了】 大学知识

    【邢台疫情最新消息今天,邢台疫情最新消息今天封城了】

    河北邢台几号解封〖壹〗、截止2023年1月4日,邢台2022年12月6日已解封。经查询网易了解到2022年12月6起,邢台开始有序解封。邢台响应卫健委防控政策,于12月6日全民解封。邢台市,简称邢,古称邢州、顺德府,是河北省地级市,位于河...

    南城
    2026-03-11
    80
  • 关于【河北新增90例本土确诊,河北新增确诊90例 】 大学知识

    关于【河北新增90例本土确诊,河北新增确诊90例 】

    河北最新通报河北公安厅发布的通告主要聚焦“百日行动”整体成果,未涉及烧烤店被打女孩具体情况,引发公众失望情绪属情理之中,但需理性看待通报内容与公众关切之间的差异。月16日河北省召开新冠肺炎疫情防控工作新闻发布会,通报了以下疫情防控相关情况...

    南城
    2026-03-11
    78
  • 大连划定中高风险区各一个/大连中高低风险区 大学知识

    大连划定中高风险区各一个/大连中高低风险区

    大连沙河口区属于什么风险等级大连沙河口区是风险区吗问:大连沙河口区属于什么风险等级?部分地区属于高风险,高风险区以外的地方属于低风险区。辽宁各地区疫情风险等级名单如下:高风险区:沈阳市1个(沈阳市辽中区茨榆坨街道)、营口市1个(鲅鱼圈区北...

    南城
    2026-03-11
    81
  • 近来【31省区市增17例病例31省区新增16例】 大学知识

    近来【31省区市增17例病例31省区新增16例】

    31省区市9月10日新增本土病例“179+959”例月10日0—24时,31个省(自治区、直辖市)和新疆生产建设兵团新增本土病例具体情况如下:新增本土确诊病例179例分布省份及数量:四川97例,内蒙古21例,西藏16例,广东15例,山东9...

    南城
    2026-03-11
    69
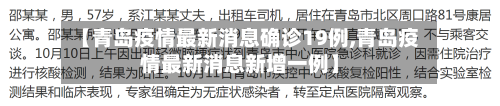
  • 【青岛疫情最新消息确诊19例,青岛疫情最新消息新增一例】 大学知识

    【青岛疫情最新消息确诊19例,青岛疫情最新消息新增一例】

    全公开!山东通报21例疫情案例具体情况〖壹〗、病例1:24岁男性,黄岛人,1月10日赴武汉出差,11日返青,21日发热,23日确诊隔离。密切接触者12人,无异常。病例2:李沧区41岁男性,1月13日赴武汉,14日返青,16日发热,21日确...

    南城
    2026-03-11
    79
  • ‹‹
  • ‹
  • 19
  • 20
  • 21
  • 22
  • 23
  • 24
  • 25
  • 26
  • 27
  • 28
  • ›
  • ››

最新发布

  • 天津河北区疫情/天津河北区疫情风险等级
    2026/03/27 23:57:09

    天津疫情最新消息(河北区)〖壹〗、022年1月26日至27日,天津市河北区报告5例本土新冠肺炎确诊病例,1地调整为高风险地区,并划定封控区、管控区和防范区。〖贰〗、022年1月27日0-24时,天津市新增4例本土新冠肺炎确诊病例,无新增境...[原文链接]

  • 满洲里市发现5例新冠阳性人员/满洲里新增3例感染者
    2026/03/27 23:51:13

    内蒙古满洲里发现3例新冠阳性,这3名患者是如何被感染的?这三人是如何感染新冠病毒的病例1是某公司的一名装卸工人,他除了日常在装卸车间工作以外还去了市场购物,此外还去了某闷面馆吃饭,还去过农贸市场和商厦等地方。病例二是某公司的装卸工人,除了...[原文链接]

  • 最近【十月一高速免费几天,十月一高速免费几天不收费】
    2026/03/27 23:48:12

    2025十月一日高速免费时间025年国庆期间高速免费时间为10月1日0时至10月8日24时,共计8天,免费时间的计算以车辆驶离出口收费站的时间为准。具体规则如下:免费时段判定标准免费政策的核心依据是车辆驶离高速公路出口收费站的时间。02...[原文链接]

  • 近来【上海新增4例本土确诊上海新增5本地确诊】
    2026/03/27 23:45:10

    10月10日上海新增本土4+24(上海11月14日新增)上海市卫健委10月11日通报:2022年10月10日0—24时,新增本土确诊病例4例和无症状感染者24例,其中4例确诊病例和23例无症状感染者在隔离管控中发现,详情如下。上海新增4例...[原文链接]

  • 厦门疫情已基本得到控制/厦门疫情情况算严重吗
    2026/03/27 23:42:12

    厦门9月19号会上网课吗厦门9月19号会上网课。据相关疫情信息了解到,截止到2022年10月7号为止,疫情已经得到控制,但是9月19号的时候,疫情是非常严峻的,厦门学校改为线上教学上网课。疫情防控已成为常态化,希望疫情能够尽快过去。按照厦...[原文链接]

热门推荐
  • 天津河北区疫情/天津河北区疫情风险等级

    天津河北区疫情/天津河北区疫情风险等级

    2026/03/27 23:57:09

  • 满洲里市发现5例新冠阳性人员/满洲里新增3例感染者

    满洲里市发现5例新冠阳性人员/满洲里新增3例感染者

    2026/03/27 23:51:13

  • 最近【十月一高速免费几天,十月一高速免费几天不收费】

    最近【十月一高速免费几天,十月一高速免费几天不收费】

    2026/03/27 23:48:12

  • 近来【上海新增4例本土确诊上海新增5本地确诊】

    近来【上海新增4例本土确诊上海新增5本地确诊】

    2026/03/27 23:45:10

  • 厦门疫情已基本得到控制/厦门疫情情况算严重吗

    厦门疫情已基本得到控制/厦门疫情情况算严重吗

    2026/03/27 23:42:12

热门升学新闻

  • 最近【上海疫情存在面上暴发潜在风险,上海的疫情形势】

    最近【上海疫情存在面上暴发潜在风险,上海的疫情形势】

  • 北京新增无症状感染者为9岁男童(北京新增1例确诊为5岁)

    北京新增无症状感染者为9岁男童(北京新增1例确诊为5岁)

  • 甘肃兰州最新疫情消息/甘肃兰州最新疫情消息今天

    甘肃兰州最新疫情消息/甘肃兰州最新疫情消息今天

  • 【宁波新增本土1例,宁波新增病例】

    【宁波新增本土1例,宁波新增病例】

  • 31省新增75例确诊/31省新增病例85例

    31省新增75例确诊/31省新增病例85例

  • 【浙江新增本土确诊44例:绍兴38例,浙江绍兴新增新型肺炎1例】

    【浙江新增本土确诊44例:绍兴38例,浙江绍兴新增新型肺炎1例】

极客号
    友情链接:
  • 升学新闻
  • 助学百科
  • 校园日报
  • 大学知识
  • 高考重点

Copyright 极客号 版权所有.备案号:粤ICP备98989988号