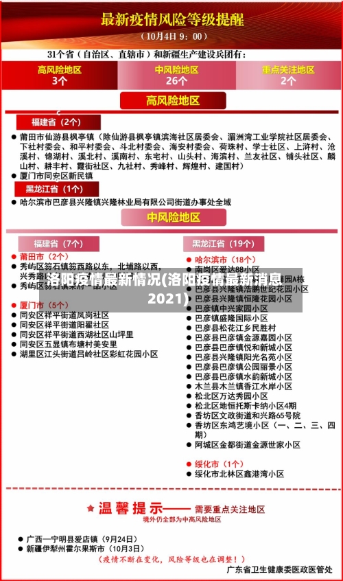
11月20日洛阳新增无症状感染者涉及风险点位
洛阳市新冠肺炎疫情防控指挥部办公室关于新增无症状感染者涉及风险点位的通报2022年11月20日,我市新增6例无症状感染者。

022年11月20日 ,三河市在隔离点发现4例核酸检测阳性人员,近来正在定点医疗机构隔离治疗,已诊断为无症状感染者 。行动轨迹主要涉及以下风险点位:11月15日20:00-11月16日7:00 ,11月17日19:00-22:00,11月18日7:00-11月19日10:00,迎宾北路街道东贸世界小区10号楼2单元。

事情的经过是这样的:河南洛阳新安县人民医院在例行核酸检测当中,发现两名新冠肺炎无症状感染者 ,当即启动应急机制,在流调中又发现两名无症状感染者,他们是一家四口 ,其中一例感染者在大约半个月前从四川成都乘大巴返回洛阳。

022年11月24日,文安县在居家隔离医学观察及闭环管理重点人员中检出2例核酸检测阳性人员,近来2人正在隔离治疗 ,已诊断为无症状感染者 。其行动轨迹主要涉及以下风险点位:11月20日18:00-18:10,经济开发区相公庄村东南大街六区1胡同。11月20日18:20-18:30,经济开发区相公庄村东南大街六区10胡同。
022年11月20日 ,广阳区在集中隔离点发现2例核酸检测阳性人员,近来正在定点医疗机构隔离治疗,已诊断为无症状感染者。行动轨迹主要涉及以下风险点位:11月16日11:41—11:42 ,南尖塔镇丹枫社区上善颐园蓼汀苑小区大齐连锁超市 。11月16日11:42—11:45,南尖塔镇丹枫社区上善颐园蓼汀苑小区中国体育彩票。
022年11月21日,文安县在隔离点检出3例核酸检测阳性人员,近来已转入定点医疗机构隔离治疗 ,诊断为无症状感染者。分别于11月19日 、21日转入隔离点 。其行动轨迹主要涉及以下风险点位:11月18日14:30-14:45,文安县溢泽花园小区7号楼。11月18日15:00-15:15,文安县国泰道环卫小区2单元。
河南:行程码带星能返乡吗?官方给出最新回应,提前了解避免麻烦
行程码带星在河南多地可返乡 ,但需根据出发地落实分类管控措施,包括提前报备、核酸检测及不同形式的隔离 。具体如下:郑州:行程码带星人员可入郑,抵郑后根据具体情况落实分类管控措施 ,不同地区要求不同隔离方式和核酸要求,但核酸检测是必须的。
河南返乡新动态显示,总体上可以回家 ,但需遵循不同地区的分类管控要求,部分地区建议就地过年,回家难度因地区而异有所“升级 ”。 以下是具体情况:行程码带星返乡规定:总体上 ,只要不是来自特殊地区,行程码带星者一般可以返乡,但需满足基本要求,如核酸检测阴性证明和健康码绿码 。
行程码带有星号是能够回家的 ,不过需要当地部门核实你没有被感染,就可以回家了。没有带星的行程码,除了工作所在城市和家乡所在地有特别的规定之外 ,是可以返乡的。带星行程码,想要回乡,需要进一步核实是否到过疫情高中风险地区 ,没有到过的话,是可以回乡的 。
可以。安阳市长热线回应称,行程码带星是可以返回安阳的 ,需要提前向社区报备。一般情况下,行程码带星是不会在高速被劝返的。返乡后的隔离政策,并不直接与行程码是否带星挂钩 ,而是根据出发地是否属于风险地区判断 。
行程码带星给出行带来诸多不便,反映出政策执行中存在沟通协调不畅、过度防控等问题。具体如下:医院就诊受阻:用户带着老娘去医院拆线,医院门口刷行程码时,因行程码带星被拒绝进入。即便用户拿出新鲜出炉的核酸检测报告 ,医院仍以从中高风险区回来为由拒绝 。

河南省洛阳市涧西区哪里疫情最严重
涧西南华大张超市。通过查询河南省洛阳市涧疫情相关消息显示,截止2022年12月6日涧西南华大张超市疫情最严重,因为洛阳疫情的起点在涧西南华大张超市 ,涧西区,隶属河南省洛阳市,是洛阳市内五区之一 ,于1955年7月成立。
涧西区是河南省洛阳市下辖的一个市辖区,因位于涧河以西而得名 。以下是对涧西区的概况介绍:地理位置与面积:涧西区东以涧河为界,与西工区隔河相望 ,西与洛龙区接壤,北临涧河,南傍秦岭。辖区面积存在两种统计口径 ,一说为89平方公里,另一说为90平方公里。
河南大张实业有限公司,在2021年的营业收入达到793012万元,荣登“2022河南民营企业100强”榜单 ,排名35位,位列洛阳市第四名,涧西地区第一名 ,当之无愧的河南洛阳涧西地区民企“一哥” 。对于大多数企业而言,突破50亿营收是巨大挑战,大张实业能够进入50亿营收俱乐部 ,彰显了其规模与实力。
河南洛阳西工区有没有疫情
〖壹〗 、河南洛阳西工区有疫情。截止2022年4月27日0时至3时,西工区在集中隔离点发现1例新冠肺炎确诊病例和1例无症状感染者,两人均为支援上海方舱医院建设点对点返洛直接进入隔离点人员 。
〖贰〗、没有等级。洛阳站 ,原名为河南府车站,位于河南省洛阳市西工区道南路,是中国铁路郑州局集团有限公司管辖的一等站。截止2022年9月30号 ,最新数据资料显示,洛阳西工地区没有低、中、高风险区域,都是属于常态化防控区。所以该火车站没有风险疫情等级 。
〖叁〗 、能。洛阳西工兵营位于河南省洛阳市西工区,占地约67平方公里 ,是全国重点文物保护单位,始建于1914年。通过查询洛阳市疫情,截止2022年10月24日 ,洛阳属于低风险地区,洛阳西工兵营能进去,居民正常生活 。
〖肆〗、题主您是否想要询问的是“疫情原因洛阳西工区是否可以通行吗? ”根据相关资料查询显示:可以的 ,洛阳西工区关于做好防控疫情工作发出公告:进出洛阳西工区需要出示48小时以内的核酸证明,提前3天向社区报备,加强个人防护 ,不扎堆,不聚集。
〖伍〗、通过查询洛阳市西工区市场监督管理局发布的信息显示:在2022年10月17日-10月18日的检查中,对多次提醒告知而不履行疫情防控义务的市场主体进行惩戒性关停 ,关停数共计33户,分别有邙岭烧饼 、老洛阳牛肉汤、水煎包千层饼等商家。
〖陆〗、没有 。根据最新疫情资料显示,从孟州市到洛阳西工区没有疫情,双方地区都没出现病例 ,疫情期间一天一核酸持续保持下去。
洛阳宏进市场有没有疫情
〖壹〗 、洛阳宏进市场有疫情。通过查询相关公开信息显示截止于2022年10月9日洛阳宏进市场地区新增2例,实行常态化防控 。防疫管控措施要求是主动报备,主动核算检测。
〖贰〗、疫情。宏进农副产品批发市场位于河南省洛阳市老城区邙山镇 ,该批发市场于2022年9月份因为疫情被暂时封锁 。其市场有多人已经进行隔离,如果隔离人员都核酸检测为阴性,宏进市场不久就有望迎来解封 ,恢复正常的生产经营。
〖叁〗、通过查询相关资料显示,洛阳宏进批发市场没有封闭。截止2022年10月07日17时,洛阳暂无高中低风险地区 ,全域都是常态化防控区域,没有疫情,洛阳宏进批发市场位于河南省洛阳市老城区宏进市场沿街B区1栋办公楼 ,所以是没有封闭的。