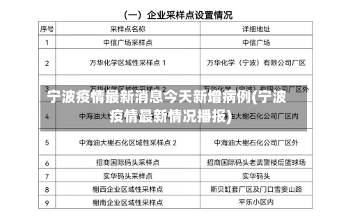
截至3月14日24时新型冠状病毒肺炎疫情最新情况
现有确诊:2612例(其中重症病例1例)。现有疑似:6例。累计确诊:16432例 。累计治愈出院:13820例。累计死亡:无。累计总体情况 现有确诊:11984例(其中重症病例8例) 。累计治愈出院:103884例。累计死亡:4636例。累计报告确诊:120504例 。现有疑似:6例。累计追踪到密切接触者:1844212人。

截至3月14日24时)四川省疫情最新情况3月14日0-24时,四川省无新增确诊病例,新增治愈出院病例5例 ,无新增疑似病例,无新增死亡病例 。截至3月14日0时,四川省累计报告新型冠状病毒肺炎确诊病例539例 ,涉及21个市(州)。四川省已连续10天无新增确诊病例。
烟台市卫生健康委员会2022年3月15日2022年3月14日0时至24时山东省新型冠状病毒肺炎疫情情况2022年3月14日0时至24时,全省报告新增本土确诊病例63例,其中青岛27例、滨州19例、淄博12例 、潍坊2例、日照2例、烟台1例 。
新增确诊病例:281例 境外输入:179例(广东79例 ,上海24例,福建16例,广西12例 ,天津11例,北京9例,山东9例 ,四川8例,河南3例,辽宁2例,浙江2例 ,吉林1例,江苏1例,重庆1例 ,甘肃1例),含16例由无症状感染者转为确诊病例(广东5例,四川5例 ,河南2例,广西2例,辽宁1例 ,浙江1例)。
月4日0-24时,四川省新型冠状病毒肺炎疫情最新情况如下:新增确诊病例9例 本土病例1例:位于成都市,为境外输入确诊病例的密切接触者。该病例于2月21日被诊断为无症状感染者 ,3月4日转为确诊病例。
国家卫健委:境外输入累计693例,新一轮传播扩散可能性依然较大
〖壹〗 、本土疫情与境外输入的双重风险国家卫健委新闻发言人米锋指出,3月28日全国现有确诊病例已降至3000例以下,本土疫情传播基本阻断,但境外输入病例持续增加 ,且来源国集中,导致新一轮传播扩散的可能性依然较大 。当前防控需同时应对本土零星散发和境外输入的双重挑战,核心策略是“早发现、快处置、精准防控”。
〖贰〗 、国家卫健委正式发声 ,称这一轮疫情扩散蔓延的风险仍在加大,疫情源头已确认为境外输入。秋冬季节是流感、过敏等疾病的高发期,低温环境延长了新冠病毒的存活时间 ,增加了防控难度 。世界疫情背景全球疫情未得到有效控制,多国开放后发病率回升。
〖叁〗、截止3月28日10:00 CET,全球累计确诊COVID-19病例达51万例 ,中国境内新增主要来自境外输入,但河南省漯河市出现1例本土确诊病例,甘肃省报告1例本土疑似病例。全球疫情概况累计确诊:全球累计确诊COVID-19病例攀升至51万例 ,覆盖197个国家/地区 。
〖肆〗 、国家卫健委新闻发言人米锋在11月5日的国务院联防联控机制新闻发布会上明确指出,当前,我国仍然面临境外疫情输入和本土疫情传播扩散的双重风险,防控形势依然严峻复杂。
〖伍〗、月23日国务院联防联控机制新闻发布会宣布:我国疫情已基本结束 ,但未完全结束,当前处于零星散发状态。
〖陆〗、但需要指出的是,由于我国持续面临境外新冠肺炎疫情输入和本土疫情传播扩散 、秋冬季流感等季节性疾病高发的多重压力 ,发生新冠肺炎聚集性疫情风险依然存在,存在新冠肺炎疫情与流感疫情叠加的可能 。

全国医考延期!药店人感染!今年执业药师考试会延期吗?
〖壹〗、近来无法确定今年执业药师考试是否会延期,需等待官方通知 ,但结合当前疫情形势和医考延期情况,存在延期可能性。具体分析如下:全国医师资格考试延期情况:国家卫健委已发布全国2021年医师资格考试延期的通知,具体时间待定。此前医师考试仅部分省份延考 ,如今尽管许多省份并无疫情,但最终还是迎来全国延考的通知 。
〖贰〗、若中高风险地区持续增加或疫情未得到有效控制,医考笔试在部分地区的延期可能性将显著上升。官方建议与考生准备近来尚未有全国性延期通知 ,但考生需密切关注官方动态。建议日常做好防护措施,非必要不出市/省,避免前往中高风险地区,同时做好考前复习 ,以应对可能的考试安排变化。
〖叁〗、两者是不同的,执业药师在社会上药房和药企中使用,药师资格则在医院中使用 。执业药师的考试由国家人社部和国家食品药品监督管理总局(CFDA)共同组织 ,实际由CFDA下属执业药师资格认证中心负责。
〖肆〗 、不是证没有用,是你自己没有用,我的一个朋友在农村卫生室做医师 ,2015年他也考了执业药师中药师,自己不开药店就想把证拿出做兼职。他是个非常积极主动的人,有时间就泡在当地的各大药师群、药店群 。做什么呢 ,收集信息呀,哪里需要药师证 就主动去联系,证一到手就赶忙在朋友圈、论坛发布消息。
〖伍〗 、备考执业药师考试科目 ,可以借鉴以下建议:确定备考顺序 基础较差,药店工作一年以上:建议先备考药药综,再备考药一,最后复习法规。基础较差 ,药店工作时间不长:建议从药综开始,然后备考药药一,最后复习法规 。药学专业 ,基础较好:可以直接从药一开始,接着备考药药综,最后复习法规。
〖陆〗、考取执业药师证不容易 ,每年都有好几十万的人报名,但是通过率都没有超过30%,考试需努力。大型药店、连锁药店 、平价药店..伴随着各种连锁药店数量的逐渐增多以及国家对“挂证行为的严厉打击 ,那些具有医药专业知识又懂得经营与管理的执业药师已成为连锁药店的“宠儿” 。