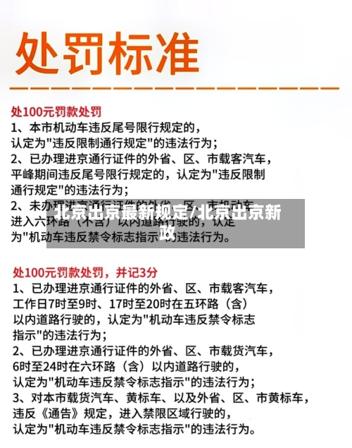
【速查!】最新最全进出京政策汇总→
严控出京人员:北京市中高风险区人员 、“北京健康宝”弹窗人员严控出京 。其他人员出京不受限制 ,但不得前往7天内有1例及以上感染者所在县。出京需准备材料:出京需准备好“北京健康宝 ”绿码及7两小时内核酸阴性证明,同时提前查询目的地的防疫要求。交通方式要求:乘火车出京:北京市内各火车站对进站出京旅客查验乘车前7两小时内核酸检测阴性证明 。

最新政策要求:人员进(返)京,须持48小时内核酸检测阴性证明和“北京健康宝”绿码。14日内有1例以上(含1例)本土新冠病毒感染者所在县(市、区、旗)旅居史人员严格限制进(返)京。

自6月10日起 ,北京市对京通快速路 、通燕高速公路及京哈高速公路六环路内路段实施收费调整,具体政策如下:京通快速路、通燕高速公路收费调整 出京方向:全时段免费通行。进京方向:早高峰时段(7:00~9:00)正常收费;其余时段免费通行 。

北京出京最新政策:现在还能离开北京吗
〖壹〗、能否离开北京:北京有1例以上本土新冠病毒感染者所在区的人员非必要不离京。如若出京,需具体遵守所到地的防疫政策。出京所需手续:提倡市民群众非必要不出京,特别是不前往14日内有新增本土新冠病毒感染者的县和陆路边境口岸所在县 。机关企事业单位人员出京的 ,需经过严格审批管理。
〖贰〗、看丹街道 、新村街道要求:看丹街道、新村街道人员非必要不离开本区,原则上禁止出京。确需出京,须持“健康宝”绿码和48小时内核酸检测阴性证明 。北京丰台区疫情防控其他措施社会面防控:外来人员非必要不进入看丹街道、新村街道封控及管控区域 ,严格限制集会,增加人群密集场所的清洁消毒频次和范围。
〖叁〗 、北京出京没有限制。以下是关于北京出行限制的详细说明:出京政策 北京对于市民和游客的出京行为并没有设置特别的限制 。无论是本地居民还是外地游客,只要符合正常的出行规定 ,如携带有效身份证件、遵守交通规则等,均可自由离开北京。进京政策 与出京政策不同,北京对于外地车辆进入市区是有限制的。
〖肆〗、看丹街道 、新村街道人员:非必要不离开本区 ,原则上禁止出京 。确需出京的,须持“健康宝 ”绿码和48小时内核酸检测阴性证明。外来人员:非必要不进入看丹街道、新村街道封控及管控区域。
北京出京有限制吗
限号期间,若车辆未违反限行规定 ,可正常出京;若已违反限行规定,则无法合法出京。具体分析如下:未违反限行规定:可正常出京,但需遵守时段与区域限制根据北京市交通管理规定,外地车出京在时间上无特别限制 ,但需严格遵守以下规则:早晚高峰限行:工作日7时至9时、17时至20时,禁止在五环路主路 、辅路及其以内道路行驶 。
综上所述,北京出京没有限制 ,但进京需要遵守相关管理规定,办理进京证后方可进入六环内行驶。
北京出京没有限制。出京政策:近来,北京市对于市民或游客从北京出发前往其他地区 ,没有设置特别的限制或要求 。市民和游客可以根据个人需求和行程安排自由出京。进京政策:值得注意的是,虽然出京没有限制,但外地车牌要进入北京六环内行驶 ,则必须办理进京证。
北京出京没有限制 。以下是关于北京出行限制的相关说明:出京政策 近来,北京市对于市民出京没有明确的限制措施。市民可以根据自身需求和实际情况,自由安排出京行程。进京政策 与出京政策不同 ,北京市对于外地车牌进入六环内行驶是有限制的 。
其是有时间限制的。外地车出京需遵守以下规定:六环路以内:进入六环路(不含)以内的道路行驶,须办理进京通行证件。禁止进入六环路:每天6时至24时,禁止载货汽车和专项作业车进入六环路(不含)以内的道路行驶 。
早晚高峰外地车可以出京吗
早晚高峰外地车能否出京需分情况讨论,未违反限行规定时可正常出京 ,违反则无法合法出京。未违反限行规定的情况若外地车未违反北京市早晚高峰限行规定,可正常出京。但需注意,工作日早晚高峰时段(7时至9时、17时至20时) ,外地车禁止在五环路主路、辅路及其以内道路行驶。
限号期间,若车辆未违反限行规定,可正常出京;若已违反限行规定 ,则无法合法出京 。
外地车出京是有一定限制的。 首先,外地车需要遵守北京的限行规定。在工作日的早晚高峰时段,外地车是不能进入六环以内道路行驶的 。限行时间通常是早上7点到9点 ,晚上17点到20点。这是为了缓解城市交通拥堵,保障道路的顺畅通行。 其次,外地车出京时 ,要确保车辆状态正常 。
一般来说,外地车出京在时间上一般没有特别的限制,可以随时出京。但需要注意的是,如果当地交通管理部门有特别的规定 ,例如规定了外地车在特定日期(如限号日)不得出京,那么车主就必须遵守这一规定。
外地车出京是有一定限制的 。首先,在高峰时段限制方面 ,外地车在工作日早晚高峰期间,禁止在五环路以内道路行驶。这主要是为了缓解城市核心区域的交通拥堵状况。其次,对于排放标准也有要求 。不符合当地环保排放标准的外地车 ,可能会受到限制进入等管控措施,以减少污染物排放,保护环境质量。
北京高校学生离京最新规定有哪些?
做好返乡途中个人防护:返乡学生在旅途中要全程佩戴口罩 ,保持手部卫生,避免触摸公共物品,与他人保持安全距离等 ,做好个人防护措施,降低感染风险。以目的地城市要求为准:返乡具体防疫政策以目的地城市要求规定为准。由于各地疫情形势和防控政策存在差异,学生返乡前需密切关注目的地城市的防疫要求,确保符合当地规定 。
离校离京原则:按照教育部和北京市要求 ,遵循“错峰”原则安排寒假放假,组织学生有序离校离京,并指导离校学生做好途中及居家防护。同时 ,建立“一人一档”的离校 、留校学生信息台账。并非强制要求所有学生留京,而是提供有序离校方案 。
法律分析:所有教职工、学生要按照返校时间 至少提前14天返回所在地。凡是假期离京的师生员工,都要及时主动向学校、班主任报告。 近14 天曾到过中高风险地区或与感染者同乘交通工具或活动轨迹有交集的人员 须主动报备 。
出京备案制度最新出京备案制度
出京备案制度的最新要求是需要公民在离开北京前向当地公安机关报备 ,包括出行目的、时间 、路线等信息。以下是关于出京备案制度的详细说明:报备方式:公民可以通过线上或线下的方式向当地公安机关提交报备申请。报备内容:报备内容通常包括出行人的身份信息、出行目的、出行时间 、出行路线等 。
国家机关的工作人员出京需要报备的级别主要取决于具体职务以及单位内部的相关规定,一般来说,副科级以上的领导干部离京需要报备。普通公务员 对于普通公务员而言 ,离京通常不需要特别备案,但应严格遵守单位的请假和出行管理制度。
法律分析:机关企事业单位要严格落实北京市离京人员相关政策要求,强调员工请销假报备制度 ,切实掌握员工出京意向 。做好员工健康宣教,引导员工不聚集、不聚餐、戴口罩 、保持手卫生和社交距离,做好日常防护。
综上所述,外地车辆出京本身不需要办理进京证 ,但如需进入北京特定区域或前往海南省,则需遵循相关规定的进京证和备案制度。