多伦多回西安要隔离吗
〖壹〗、通过查询相关资料显示,多伦多回西安需要隔离,在2022年9月5日 ,西安防疫防控办公布的最新疫情公告显示,入境人员隔离管控时间从“14天集中隔离医学观察+7天居家健康监测”调整为“7天集中隔离医学观察+3天居家健康监测 ”。多伦多属于境外,所以需要隔离。

〖贰〗、如果有规定在指定的酒店进行到达时隔离 ,应该不能自选的,如果没有指定的话,应该可以自选酒店进行隔离 。

〖叁〗 、跟西安机场防疫部门再次确认 ,从哈尔滨到西安执绿码和48小时以内核酸阴性报告就不用隔离了。 15号一早,按预约时间先去黑龙江省世界旅游卫健中心去做核酸检查,这里可以出中英文双语报告还不加收手续费。当天晚上六点下班后在门卫室取结果 。
〖肆〗、021年10月31日。2021年10月31日 ,海航多伦多-西安航班恢复飞回。西安疫情得到控制,恢复正常 。疫情防控的原因,办理时全程佩戴口罩 ,会有检疫人员在办理登机牌之前检查体温和健康码,并且给一张写着名字和体温的纸条。这个纸条在办理登机牌的时候需要给办理的人。
〖伍〗、新增航班信息:新增的海南航班HU7975/6(北京-多伦多-北京,第一入境地点为西安),每周六(去程) ,每周一(回程)的往返客运航班 。
〖陆〗 、多伦多大学:2021-22学年,要求居住在学校宿舍的学生接种疫苗。其他学生和教职员工不要求必须接种疫苗才能参加线下面对面授课或在校园内的其他活动。阿尔伯塔大学:学生、员工以及访客在学习或工作都不需要任何疫苗接种的证明 。建议每个学生及员工接种疫苗。
西安低风险地区能离市吗
〖壹〗、西安低风险地区人员可以离市,但需遵循非必要不离市原则 ,确需离市的需持西安一码通绿码和48小时核酸检测阴性证明。具体说明如下:离市基本要求:西安所有人员非必要不离市,低风险地区人员离市无需办理离市证明,但需满足健康码绿码和核酸检测阴性条件。
〖贰〗 、离市限制:严格限制离市 ,需遵守当地封控管理措施,不得擅自离开 。特殊情况:若因就医等紧急需求需离市,需向社区(村)报备 ,经区县(开发区)疫情防控指挥部批准,并持24小时内核酸检测阴性证明及医院诊断证明。
〖叁〗、西安低风险地区人员可以回榆林,但需满足西安出城政策和榆林进城政策的相关要求。具体如下:西安出城政策:西安实行“非必要不离市”政策 ,交管部门在“一场五站”和国省干道、高速路口等加强查验,对非必要离市人员进行劝返 。
〖肆〗 、倡导非必要不离市:接收地为中高风险地区的,严格限制离市,确需离市的须提供接收地接收证明文件。

2022元旦西安防疫规定
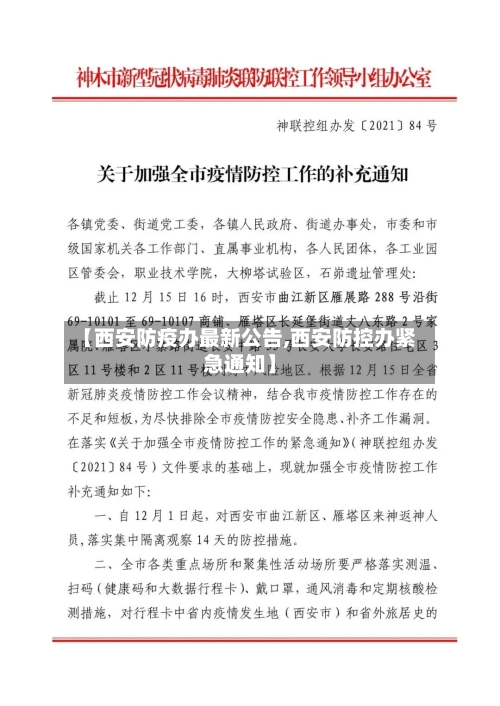
〖壹〗、总体执行时间与原则 自2021年12月23日0时起执行 ,停止时间另行通知。核心目标为阻断病毒扩散,保障群众生命健康安全 。人员流动管理 离市规定 市民非必要不离市,确需离开的需开具证明并履行审批手续。
〖贰〗、限制聚集性活动:暂停举办大型会议 、演出、展销促销、游园、庙会等活动;影剧院 、KTV、网吧等非生活必需场所暂停营业;餐饮场所暂停堂食。公共交通调整:客运班线暂停 ,城市公共交通工具减少班次,出租车、网约车不得进入中高风险地区或出市运营 。
〖叁〗 、022年元旦期间(1月1日至3日),西安市不限行。具体说明如下:依据西安市常态化限行规定:法定节假日和公休日机动车不限行;若公休日因法定节假日调休为工作日的 ,仍执行不限行政策。2022年元旦假期为1月1日至3日,属于法定节假日范畴,因此不涉及限行措施 。
2022年4月19日起中高风险地区出西安需要离市证明
022年4月19日起 ,中高风险地区所在区县人员离西安仍需离市证明,但4月20日0时起西安解除临时性管控措施,常态化防控下政策执行需结合实际情况判断。 具体说明如下:政策依据与时间节点根据2022年4月9日发布的出入西安要求 ,中高风险地区所在区县人员非必要不离市,确需离市的需由所在区县疫情防控部门出具离市证明。
西安中高风险地区所在区县人员离市需要离市证明,其他地区人员非必要不离市,确需离市的需满足一定条件但无需额外离市证明(中高风险区县特殊情况除外)。
申请人签字:___ 2022年___月___日 经审核 ,上述情况属实 。
022年离开西安需要的手续及申报流程如下:所需手续: 滞留地区限制:对滞留在中高风险地区及所在区县的人员,严格限制离市。 非必要不离市:对滞留在其他区县的人员,非必要不离市。 离市条件:确需离市的 ,须经街道办或开发区批准,并持48小时内核酸检测阴性证明和健康码“绿码 ”方可离市 。
离市条件:经街道办审核后,可持街道办证明及48小时内核酸检测阴性证明有序离开西安。申报程序:向所在社区(村)提交离市申请;社区(村)初审后 ,由街道办(镇)复核批准并发放离市证明;未托管街道办(镇)的开发区由开发区指挥部复核审核并发放证明。
西安现在能回渭南吗
〖壹〗、近来从西安可以返回渭南,但需满足特定条件并配合严格防控措施 。具体要求如下:出西安政策非必要不出市,若确需返回渭南 ,需遵守目的地防控规定。进渭南政策根据不同人群分类管理,具体措施如下:西安返渭人员 需提供24小时内核酸检测阴性证明。落实14天集中隔离措施,由各辖区应疫办负责测温、验两码(健康码 、行程码)及隔离安排 。
〖贰〗、西安到渭南是否需要隔离 ,取决于出发地是否为中高风险区,中高风险区人员需要集中隔离,低风险区人员不需要隔离。具体如下:中高风险区人员:渭南北站:未明确提及中高风险区人员具体措施,但根据整体政策 ,中高风险区人员需要集中隔离。渭南站:明确指出中高风险区返渭人员一律集中隔离14天 。
〖叁〗、综上所述,如果您驾驶的是小轿车,近来西安到渭南高速是可以畅通通行的 ,但请务必注意行车安全,降低速度。如果您驾驶的是7座以上车辆,请按照指示绕行。
2021年12月西安不动产办理最新消息
〖壹〗 、021年12月西安不动产办理的最新消息如下:朱雀云天办事大厅关闭 ,业务转移至保亿隆基办事大厅办理:因西安疫情防控形势严峻复杂,根据防疫工作安排,朱雀云天办事大厅即日起关闭 ,开放时间另行通知,期间停止对外服务。确需办理不动产登记业务的,请前往保亿隆基办事大厅办理 。
〖贰〗、021年办不动产证的新规定主要包括以下几点:物权属性新增居住权:每套大产权房子现在具备三种物权属性:土地使用权、房屋产权以及新增的居住权。居住权是专为居住人设立的物权类型 ,独立于土地使用权和房屋产权。居住权的具体规定:拥有居住权的房子不涉及收费 。禁止出租拥有居住权的房子。
〖叁〗 、根据2021年新规,住宅70年产权到期后,可以自动续期,不需要手动提出申请。但需要说明的是 ,续期费用近来尚没有明细出台 。其次,商办40年产权到期后是否可续期,近来没有明文规定。所以 ,购买商办一定要注意土地剩余年限。
〖肆〗、法律分析:房产证是购买房屋都需要办理的一种证件,因此房产证也是证明房屋所有权以及使用权的重要证据 。不动产以不动产单元为基本单位进行登记。不动产单元具有唯一编码。不动产登记机构应当按照国务院国土资源主管部门的规定设立统一的不动产登记簿 。
〖伍〗、房产证换不动产证流程和费用(2021年办不动产证新规定)如下:费用 工本费:10元。登记费:80元(若业主仅有房产证,需重新申请)。注意:若户主不打算进行房产买卖 ,实际上无需进行换证。流程 准备材料:包括业主身份证、房产证原件 、土地证原件、房地产测绘资料和完税证明等 。
〖陆〗、西安税务局的答复是,已交的契税不能退。广东税务则根据具体情况而定,给出了以下四种情况的处理方式:买了房 ,还没有申报契税的,可以在12月1日后申请,按新政策执行。申报了契税 ,但还没审核通过的,可以联系税局,撤销申请,重新提交申报 ,按新政策交税 。