济宁新增本土无症状感染者3例!
022年10月23日0时至24时 ,济宁市新增本土无症状感染者3例,其中2例为集中隔离点检出,1例为重点人员筛查检出 。以下是详细情况:感染来源与检出方式2例通过集中隔离点检出 ,通常涉及已纳入管控的密接或次密接人员,说明疫情传播链已初步掌握。

没有开通。根据济宁市疫情疾控中心发布公告,截止2022年10月20日0时至24时 ,全市报告无新增本土确诊病例 。新增本土无症状感染者3例,均系集中隔离点检出;2022年10月20日0时至24时,全市报告无无症状感染者转为确诊病例,全市公交车仍旧暂停运营。

022年12月13日0时至24时 ,济宁市新增本土无症状感染者8例,涉及以下县区:微山县:1例,系重点人员筛查检出。金乡县:2例 ,均为省外返济人员,均系居家隔离医学观察检出 。嘉祥县:3例,均系居家隔离医学观察检出(含1例省外返济人员、1例省外入济人员)。

022年12月9日0时至24时 ,济宁新增本土无症状感染者15例,分布情况如下:任城区:3例,均系居家隔离医学观察检出。邹城市:3例 ,均系集中隔离点检出。微山县:1例,系集中隔离点检出 。嘉祥县:2例,均系主动就诊检出。汶上县:3例 ,2例系重点人员筛查检出,1例系主动就诊检出。
022年12月2日0时至24时,济宁新增本土无症状感染者51例,具体分布县区如下:任城区:11例 ,5例系集中隔离点检出,4例系居家隔离医学观察检出,1例系重点人员筛查检出 ,1例系主动就诊检出 。兖州区:4例,2例系集中隔离点检出,1例系社区筛查检出 ,1例系重点人员筛查检出。
022年12月5日0时至24时,济宁市新增本土无症状感染者41例,分布情况如下:任城区:8例 ,3例系集中隔离点检出,3例系居家隔离医学观察检出,1例系重点人员筛查检出 ,1例系主动就诊检出。兖州区:3例,1例系社区筛查检出,2例系重点人员筛查检出 。曲阜市:3例,均系重点人员筛查检出。

济宁新增无症状51例!分布在这几个县区!
〖壹〗 、嘉祥县:3例 ,1例系居家隔离医学观察检出,2例系社区筛查检出。汶上县:6例,均系社区筛查检出 。梁山县:4例 ,3例系集中隔离点检出(含1例省外返济人员、1例省外入济人员),1例系社区筛查检出。济宁高新区:2例,1例系社区筛查检出 ,1例系重点人员筛查检出。太白湖新区:5例,2例系集中隔离点检出(含1例省外返济人员),3例系社区筛查检出 。
〖贰〗、022年12月1日0时至24时 ,济宁新增本土无症状感染者46例,分布县区及具体情况如下:任城区:7例,1例系集中隔离点检出 ,2例系居家隔离医学观察检出,4例系重点人员筛查检出。
〖叁〗 、济宁市2022年12月2日0时至24时新冠肺炎疫情情况2022年12月2日0时至24时,全市报告无新增本土确诊病例。
〖肆〗、022年12月13日0时至24时,济宁市新增本土无症状感染者8例 ,涉及以下县区:微山县:1例,系重点人员筛查检出。金乡县:2例,均为省外返济人员 ,均系居家隔离医学观察检出 。嘉祥县:3例,均系居家隔离医学观察检出(含1例省外返济人员、1例省外入济人员)。
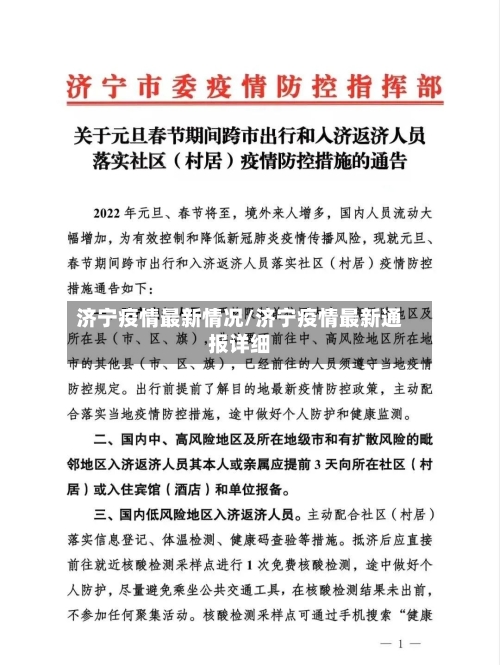
入济返济请提前报备!进出济宁政策如下
入济返济人员需提前3天进行报备,并遵守济宁市疫情防控各项措施。以下是详细的报备要求 、报备方式及济宁疫情防控最新规定:报备要求 提前报备:市外入济返济进入社区(村居)人员 ,须提前3天向目的地社区(村居)报备,详细登记来济方式、时间、出发地、目的地等信息 。
核心流程 进入报备平台 打开手机微信,在搜索栏输入“济宁报备” ,点击进入对应小程序。选取报备类型 在小程序首页点击“入济返报备 ”选项(部分版本可能显示为“入济返济报备”)。
步骤一:打开微信搜索“济宁报备”启动手机微信应用,在顶部搜索栏输入关键词“济宁报备 ”,点击右侧“搜索”按钮 。步骤二:进入“济宁报备”小程序在搜索结果中 ,找到官方认证的“济宁报备 ”小程序入口,点击进入主界面。
济宁市新增本土无症状感染者16例
〖壹〗 、例系居家隔离医学观察检出 1例系社区筛查检出 邹城市:2例 均系集中隔离点检出 鱼台县:2例 均系居家隔离医学观察检出 济宁高新区:2例 1例系重点人员筛查检出 1例系主动就诊检出 其他疫情信息:当日无本土确诊病例出院,解除医学观察的无症状感染者28例,分布于任城区、兖州区、曲阜市等10个县市区。
〖贰〗 、济宁市2022年12月8日0时至24时新冠肺炎疫情情况2022年12月8日0时至24时 ,全市报告无新增本土确诊病例 。
〖叁〗、太白湖新区:3例 均系居家隔离医学观察检出 其他疫情信息:2022年12月4日0时至24时,全市本土确诊病例出院1例,在济宁经开区。本土无症状感染者解除医学观察22例 ,其中任城区7例,曲阜市1例,泗水县1例 ,邹城市3例,鱼台县2例,金乡县1例 ,嘉祥县2例,汶上县2例,梁山县3例。
〖肆〗、022年12月9日0时至24时 ,济宁新增本土无症状感染者15例,分布情况如下:任城区:3例,均系居家隔离医学观察检出 。邹城市:3例,均系集中隔离点检出。微山县:1例 ,系集中隔离点检出。嘉祥县:2例,均系主动就诊检出。汶上县:3例,2例系重点人员筛查检出 ,1例系主动就诊检出 。
〖伍〗 、月7日0—24时,全国31个省(自治区、直辖市)和新疆生产建设兵团报告新增确诊病例1例,为本土病例(在吉林);新增无症状感染者16例(无境外输入)。 具体数据及分析如下:新增确诊病例 当日新增确诊病例1例 ,为本土病例,位于吉林省。无新增死亡病例 。新增疑似病例3例,均为境外输入病例(在上海)。
〖陆〗、022年12月13日0时至24时 ,济宁市新增本土无症状感染者8例,涉及以下县区:微山县:1例,系重点人员筛查检出。金乡县:2例 ,均为省外返济人员,均系居家隔离医学观察检出 。嘉祥县:3例,均系居家隔离医学观察检出(含1例省外返济人员 、1例省外入济人员)。