极客号

  • 首页
  • 升学新闻
  • 助学百科
  • 校园日报
  • 大学知识
  • 高考重点
    当前位置: 网站首页 > 大学知识
  • 关于【西安鼠疫最新情况,西安疫情死亡最新消息】 大学知识

    关于【西安鼠疫最新情况,西安疫情死亡最新消息】

    西安鼠疫多吗〖壹〗、西安鼠疫并不多。以下是具体分析:历史与现代情况:历史上,鼠疫曾多次在全球范围内造成大规模的人员伤亡。但随着现代医学和公共卫生体系的发展,鼠疫的防控和治理能力得到了显著提升。西安作为中国的历史文化名城,近年来并没有鼠疫的...

    南城
    2026-03-06
    74
  • 最近【北京海淀1地升为高风险区,北京海淀区升级为高风险地区】 大学知识

    最近【北京海淀1地升为高风险区,北京海淀区升级为高风险地区】

    北京新增49例!2地升中风险,4区再测3天核酸月2日0时至15时,北京市新增本土新冠肺炎病毒感染者1738例,其中社会面筛查人员123例,隔离观察人员1615例。具体分布及病例特征如下:区域分布朝阳区:434例(隔离观察414例,社会...

    南城
    2026-03-06
    72
  • 近来【上海疫情最新状况上海疫情最新状况今天新增】 大学知识

    近来【上海疫情最新状况上海疫情最新状况今天新增】

    上海虹桥机场防疫最新规定(出发+抵达)〖壹〗、出发旅客防疫要求:测温:所有进入虹桥机场航站楼的旅客需配合进行体温检测,体温正常方可进入。佩戴口罩:进入机场航站楼的所有旅客必须全程佩戴口罩,未佩戴口罩者将被劝阻进入。出示随申码:旅客需出示绿...

    南城
    2026-03-06
    64
  • 关于【附近的当铺,附近的当铺正规典当行】 大学知识

    关于【附近的当铺,附近的当铺正规典当行】

    常德桥南有当铺吗在哪里〖壹〗、常德桥南区域公开可查的当铺信息不多,主要在桥南市场周边及鼎城区善卷路附近。桥南市场周边1)桥南旧货市场在常德市鼎城区善卷路与东门巷交叉路口西南侧,公开信息是旧货市场,但部分旧货店能提供典当服务,要现场询问确认...

    南城
    2026-03-06
    87
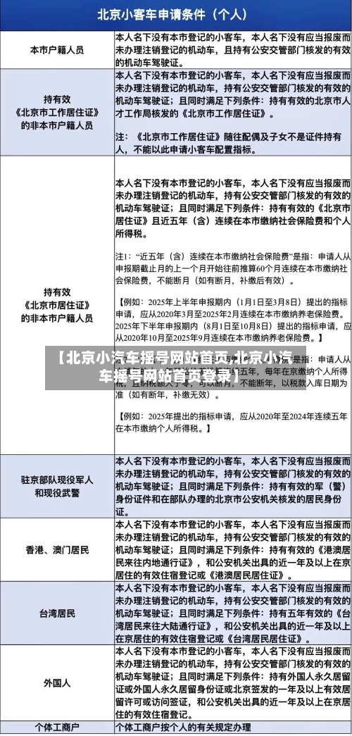
  • 【北京小汽车摇号网站首页,北京小汽车摇号网站首页登录】 大学知识

    【北京小汽车摇号网站首页,北京小汽车摇号网站首页登录】

    北京小汽车摇号官方网站查询系统〖壹〗、北京小汽车摇号查询系统官方网站为:https://xkczb.jtw.beijing.gov.cn/查询方式:摇号结束后,可登录上述网站查询摇号结果。申请流程:提出申请:首先需要提出申请,获取申请编...

    南城
    2026-03-06
    60
  • 清明高速路免费的时间2024/清明高速免费到什么时候? 大学知识

    清明高速路免费的时间2024/清明高速免费到什么时候?

    高速免费到时间怎么算〖壹〗、高速免费到时间的计算以车辆驶离出口收费车道的时间为准。具体计算方式及相关要点如下:免费通行的时间范围高速免费政策适用于春节、清明节、劳动节、国庆节四个国家法定节假日及其调休日。免费时段统一从节假日第一天00:0...

    南城
    2026-03-06
    63
  • 西安的最新疫情(西安的最新疫情防控政策) 大学知识

    西安的最新疫情(西安的最新疫情防控政策)

    西安密接者隔离最新消息根据2022年3月6日西安第62场新冠肺炎疫情防控工作新闻发布会内容,西安对密切接触者采取的隔离管控措施如下:密切接触者隔离措施集中隔离:实施14天集中隔离医学观察,期间需在第14天各进行一次核酸检测。居家健康监测...

    南城
    2026-03-06
    67
  • 近来【新疆新增23例确诊新疆新增确诊病例23例在哪里】 大学知识

    近来【新疆新增23例确诊新疆新增确诊病例23例在哪里】

    国家卫健委:23日本土新增“380+1261”月23日0—24时,全国新增确诊病例12例,其中本土病例9例,境外输入病例3例,无新增死亡病例。具体数据及情况如下:新增确诊病例分布境外输入病例:共3例,其中上海2例,陕西1例。本土病例:...

    南城
    2026-03-06
    73
  • 【济南新增9例本土无症状,济南新增确诊3例】 大学知识

    【济南新增9例本土无症状,济南新增确诊3例】

    3月2日新增本土确诊54例涉13省份(附详情)月2日0—24时,31个省(自治区、直辖市)和新疆生产建设兵团报告新增本土确诊病例54例,涉及13个省份,新增境外输入确诊病例160例,无新增死亡病例,新增疑似病例5例(均为境外输入)。具体...

    南城
    2026-03-06
    67
  • 近来【河北新增77例本土无症状河北新增本土确诊14例无症状16例】 大学知识

    近来【河北新增77例本土无症状河北新增本土确诊14例无症状16例】

    国家卫健委:14日新增本土确诊病例32例〖壹〗、河南:3例,其中周口市2例、郑州市1例。黑龙江:2例,均在黑河市。河北:1例,在辛集市。云南:1例,在德宏傣族景颇族自治州。无症状转确诊:12例(辽宁10例,河南2例)。境外输入病例新增2...

    南城
    2026-03-06
    64
  • ‹‹
  • ‹
  • 71
  • 72
  • 73
  • 74
  • 75
  • 76
  • 77
  • 78
  • 79
  • 80
  • ›
  • ››

最新发布

  • 31省区市新增本土病例98例/31省新增本土病例94例
    2026/03/28 09:54:09

    北京:进一步完善进返京管理政策北京进一步完善进返京管理政策,启动滞留京外人员专项救济并优化多项防控措施。具体内容如下:进返京管理政策调整北京市针对滞留京外人员启动专项救济工作,重点梳理具有京外风险县域旅居史人员情况。进京返京弹窗受阻时,可...[原文链接]

  • 黑河疫情/黑河疫情封城公告
    2026/03/28 09:51:08

    2021年黑河经历几次疫情两次。黑河最近处离俄罗斯仅750米,2021年再度按下“暂停键”,一年遭遇两轮疫情的黑河。截止到2022年10月20日,黑河中高风险区有七个,新增确诊人数为零,新增无症状感染者为零。0月27日8点50分,到黑河市...[原文链接]

  • 贵州新增本土确诊1例(贵州新增本土确诊病例)
    2026/03/28 09:48:14

    贵州新增本土确诊病例1例,此病例的流调轨迹如何?〖壹〗、贵州新增本土确诊病例1例2021年11月4日,贵州省又新增了一位新冠肺炎的确诊病例,截止到2021年11月4日,贵州省已经累计报告本土确诊病例158例境外输入病例一例,累计治愈出院病...[原文链接]

  • 【重庆疫情最新状况,重庆疫情最新公布数据】
    2026/03/28 09:45:13

    重庆渝中疫情最新消息月4日0—24时,重庆市渝中区报告新增本土无症状感染者1例,具体情况及活动轨迹如下:新增无症状感染者基本情况系市外来渝旅游人员,为两江新区3月31日市外来渝无症状感染者的同车厢密接人员。湖北游客在重庆渝中区就餐倒地身...[原文链接]

  • 【泰安疫情最新消息今天又增加9人,泰安疫情最新动态】
    2026/03/28 09:42:11

    山东泰安:疫情无情人有情,鲁菜根用行动为防疫贡献力量!〖壹〗、山东泰安的鲁菜根餐饮管理有限公司在疫情期间积极履行社会责任,通过为抗疫一线人员送餐等方式贡献力量,展现了企业的家国情怀与社会担当。致敬一线抗疫人员鲁菜根全体员工向奋战在抗疫一线...[原文链接]

热门推荐
  • 31省区市新增本土病例98例/31省新增本土病例94例

    31省区市新增本土病例98例/31省新增本土病例94例

    2026/03/28 09:54:09

  • 黑河疫情/黑河疫情封城公告

    黑河疫情/黑河疫情封城公告

    2026/03/28 09:51:08

  • 贵州新增本土确诊1例(贵州新增本土确诊病例)

    贵州新增本土确诊1例(贵州新增本土确诊病例)

    2026/03/28 09:48:14

  • 【重庆疫情最新状况,重庆疫情最新公布数据】

    【重庆疫情最新状况,重庆疫情最新公布数据】

    2026/03/28 09:45:13

  • 【泰安疫情最新消息今天又增加9人,泰安疫情最新动态】

    【泰安疫情最新消息今天又增加9人,泰安疫情最新动态】

    2026/03/28 09:42:11

热门升学新闻

  • 【北京昨日筛出5管混采阳性,北京5人混检疑阳性最新进展】

    【北京昨日筛出5管混采阳性,北京5人混检疑阳性最新进展】

  • 最近【伊犁疫情最新出入政策,伊犁疫情最新出入政策电话】

    最近【伊犁疫情最新出入政策,伊犁疫情最新出入政策电话】

  • 河南新增3例本土确诊均在安阳/河南安阳疑似病例

    河南新增3例本土确诊均在安阳/河南安阳疑似病例

  • 31省份新增本土50例均在福建/福建 新增本土

    31省份新增本土50例均在福建/福建 新增本土

  • 【四川新增省内感染者30例,四川省新增疑似本土病例1例】

    【四川新增省内感染者30例,四川省新增疑似本土病例1例】

  • 疫情最严重的三个省/疫情最严重的省份是哪里

    疫情最严重的三个省/疫情最严重的省份是哪里

极客号
    友情链接:
  • 升学新闻
  • 助学百科
  • 校园日报
  • 大学知识
  • 高考重点

Copyright 极客号 版权所有.备案号:粤ICP备98989988号