-
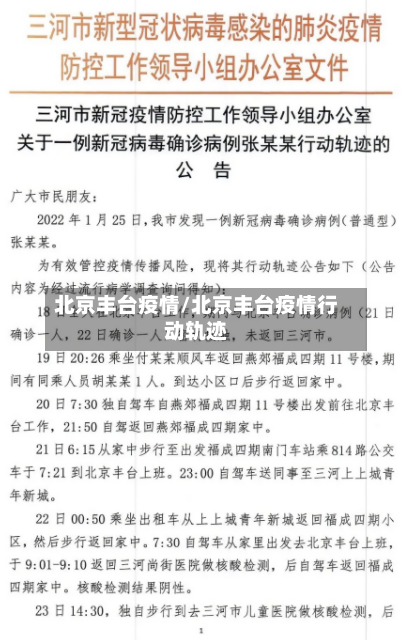
北京丰台疫情/北京丰台疫情行动轨迹
2月1日16时至2月2日16时北京丰台区新增2例确诊病例〖壹〗、月1日16时至2月2日16时,北京丰台区新增2例本土确诊病例,均为管控人员,已转至定点医院治疗。新增病例具体情况确诊病例1:身份:西南郊冷库员工,风险管控人员。现住址:西南郊...
-
【4月30号高速免费吗,4月30号高速免费吗现在】
4月30号上高速5月1号下高速免费吗024年4月30号上高速5月1号下高速是免费的。2024年五一假期小型客车免费通行时段为5月1日(劳动节)00:00至5月5日24:00。对于高速收费判定,关键看车辆是否在免费时段内驶出高速,而不论其驶...
-
【江苏最新疫情通报,江苏最新疫情最新消息及活动轨迹】
最新疫情:上海新增52例,美国死亡人数超过2万上海昨日(4月25日)新增本土死亡病例52例,平均年龄81岁,最小年龄33岁,死亡原因主要为基础疾病,仅1例为心源性猝死。具体信息如下:死亡病例总体情况截至4月25日24时,上海累计死亡病...
-
厦门最新疫情最新消息(厦门最新疫情最新消息今天新增)
sk5厦门病毒是什么病毒新闻是真的吗网络上流传的“sk5厦门病毒”是一个毫无根据的谣言,据大连市疾控部门证实,不存在“SK5病毒”这一说法,所谓的死亡病例和大规模感染均为虚假信息。这个病毒名称的出现,实际上是源自一个网络恶搞的SB250病...
-
关于【31省份新增61例本土确诊江苏38例,31省份新增本土确诊47例江苏26例】
31省份新增本土确诊多少例〖壹〗、截至4月7日24时,31个省(自治区、直辖市)和新疆生产建设兵团报告新增本土确诊病例1540例,新增本土无症状感染者22561例。具体分布如下:本土确诊病例分布:上海:824例,分布在浦东新区、松江区、闵...
-
全国中高风险地区一览(全国中高风险地区名单公布)
全国中风险高风险地区最新名单(截至2022年2月25日)〖壹〗、截至近来,国内共有2个高风险地区,76个中风险地区,主要分布在陕西省、河南省、浙江省等地,以下为详细信息(数据不包括港澳台地区):高风险地区:具体地区名单会随疫情形势动态调整...
-
福建疫情更新(福建疫情更新政策)
福建莆田疫情来势凶猛,累计报告核酸阳性64例!中秋还能出游吗?_百度...中秋期间不建议前往莆田及中高风险地区出游,非必要不离本地,低风险地区出行需严格做好个人防护。以下是具体分析:莆田疫情形势严峻,存在扩散风险截至9月12日16时,莆...
-
关于冬奥会闭幕式几点的信息
2022北京冬奥会闭幕式哪天举行?时间地点一览022年北京冬奥会闭幕式于2022年2月20日举行,地点为国家体育场(鸟巢)。以下是具体时间与地点相关安排及出行信息:闭幕式时间与地点时间:2022年2月20日(周日),具体活动开始时间未直接...
-
近来【97油价多少钱一升现在97汽油多少钱一升】
贵州今年油价比较高的时候是多少钱一升〖壹〗、025年11月19日贵州铜仁中国石油92号汽油费用为07元/升。以下为详细说明:费用调整情况:该费用于2025年11月11日调整生效,相较于上一次调整时间(2025年10月28日),每升上涨了0...
-
关于【全球确诊超158万,全球确诊超245亿】
女孩身高2米〖壹〗、女孩身高2米属于非常罕见的情况,可能由遗传、疾病或特殊生长发育因素导致,需结合具体情况分析,以下是详细说明:正常身高范围与罕见性成年女性平均身高因地区和种族存在差异,我国成年女性平均身高约158-160厘米,2米身高...