31省区市本土零新增,31省区市8例新增均为境外输入
〖壹〗 、省区市本土零新增,31省区市8例新增均为境外输入 3月8日0—24时 ,我国31个省(自治区、直辖市)和新疆生产建设兵团报告的新增确诊病例情况如下:新增确诊病例总数:8例新增确诊病例来源:均为境外输入病例四川:4例 上海:2例 广东:2例 同时,当日无新增死亡病例和新增疑似病例。

〖贰〗、月12日0—24时,31省区市新增的9例确诊病例均为境外输入 ,表明当前国内本土疫情形势稳定,新增病例主要来源于境外输入,国内疫情防控重点在于防范境外输入病例带来的传播风险 。

〖叁〗 、截至2月13日 ,未达到连续7天本土确诊病例零新增。具体分析如下:2月13日数据:根据国家卫生健康委员会官方网站发布的信息,2月13日0—24时,31个省(自治区、直辖市)和新疆生产建设兵团报告的新增确诊病例全部为境外输入病例(共7例,分布在上海、广东 、内蒙古、四川、陕西) ,无本土新增确诊病例。

〖肆〗、新增确诊病例:8月22日0—24时,31个省(自治区 、直辖市)和新疆生产建设兵团报告新增确诊病例21例,均为境外输入病例 。具体分布如下:广东:5例 上海:4例 天津:3例 云南:3例 北京:2例 山西:1例 浙江:1例 河南:1例 四川:1例 新增死亡病例:无新增死亡病例。
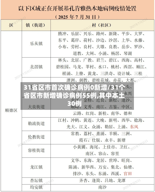
〖伍〗、月18日0—24时 ,31省区市新增本土确诊8例,其中辽宁新增7例(均在大连市),河南新增1例(在郑州市) ,含1例由无症状感染者转为确诊病例(在河南)。
“后疫情”时代:旅游业整体回暖,反弹在即
“后疫情”时代旅游业整体呈现回暖趋势,或迎来爆发性反弹,但完全恢复预计需要1年时间 。具体分析如下:旅游业或迎来爆发性反弹反弹进程呈V字型:根据过往公共卫生事件对旅行影响的数据分析 ,旅游业的复苏进程呈现明显的V字型,具体分为触底、回暖 、复苏、反弹四个阶段。
后疫情时代投资机会核心在于把握经济复苏主线,2023年市场有望迎来双击行情 ,当前需快速切换乐观思维,重点布局业绩与估值弹性大的行业。
出境游正加速回暖,中国游客出境热情高涨,多国积极邀约 ,旅游企业积极布局,市场全面复苏在望。出境游热度持续攀升兔年春节期间,中国游客走出国门体验海外“中国年 ” ,春节假期结束后,出境游热度不减 。
全国昨日新增确诊病例89例,境外输入86例,四川0新增
全国昨日(4月13日0—24时)新增确诊病例89例,其中境外输入86例 ,本土3例(广东3例);四川新增确诊病例0例。以下是详细情况:全国疫情总体情况新增确诊病例:全国31个省(自治区、直辖市)和新疆生产建设兵团报告新增确诊病例89例。境外输入:86例,占新增病例的绝大多数 。本土病例:3例,均来自广东。新增死亡病例:0例。
昨日(6月27日0时至24时)四川新增确诊病例 、无症状感染者均为零 ,具体数据及疫情形势如下:新增病例情况 本土病例:确诊病例与无症状感染者均为0新增 。境外输入:确诊病例与无症状感染者均为0新增。其他数据:新增治愈出院病例1例,无新增疑似病例及死亡病例。
昨日(1月9日0-24时)四川新增境外输入确诊病例1例,为1月8日无症状感染者转确诊 。以下是详细情况说明:新增确诊病例详情 该病例系境外输入 ,1月8日被判定为无症状感染者,1月9日转为确诊病例。这是当日四川唯一新增确诊病例,无新增本土确诊病例、疑似病例及死亡病例。
月13日0—24时,全国报告新增确诊病例66例 ,其中境外输入36例,本土30例;新增无症状感染者19例,其中境外输入18例 ,本土1例(湖南);无新增死亡及疑似病例 。
截至3月17日24时,成都市新增1例境外输入新冠肺炎确诊病例,新增出院5人 ,累计报告确诊病例145例,累计出院131人,死亡3人 ,现有11例在院隔离治疗,尚有203人正在接受医学观察。新增境外输入确诊病例情况患者信息:男性,34岁 ,浙江丽水人,长期在意大利米兰工作。
